988V2 喷胶胶装机
2016/12/30 阅读数:1519

优点:
●封闭施胶,使胶锅少烟无屑;
●喷胶时产生一定的压力使胶渗入纸张;
●是普通EVA胶装订牢固度的2倍;
●250克的铜版纸胶装无需打钉,可180度翻阅;
●装订速度比原PUR提高2倍;
●价格只需PUR机器的一半;
●喷涂比滚涂上胶更薄、更省、更均匀;
●专用增强胶,可反复回炉加温融化!
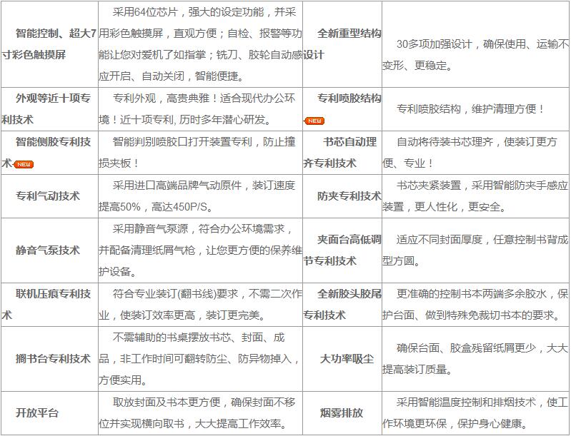
●更强机架(提升40%强度) ●更快速度(提升40%) ●快速装订模式
●更高稳定性(提升30%) ●快速夹书(提升50%) ●更多功能、新技术....
T9系列高速气动胶装机性能特点:

技术参数:
*铣折页*:因PUR机型装订的书本,可以实现书芯180度的展开,不建议使用此功能,可通过调节实现此功能!